产品中心PRODUCT CENTER
联系方式contact us
深圳昱灿电子有限公司
电话:0755-27933516
联系人:石先生/谭小姐/李先生
地址:深圳市宝安区79区宝民二路好运来商务大厦B座
E-mail:sz.shi@163.com
网址:www.szyucan.com
海川 HL6601A SOT23-6 QC3.0三星AFC苹果2.4A快充识别
主要应用领域: 快充充电器,QC2.0,QC3.0,车载充电器,手机充电器,,符合,QC3.0,QC3+协议的移动电源
引脚兼容型号: FP6601,FS112,HP9116,ATC9033,IPT2601Q,IP2701,FS111,IP2161


概述:
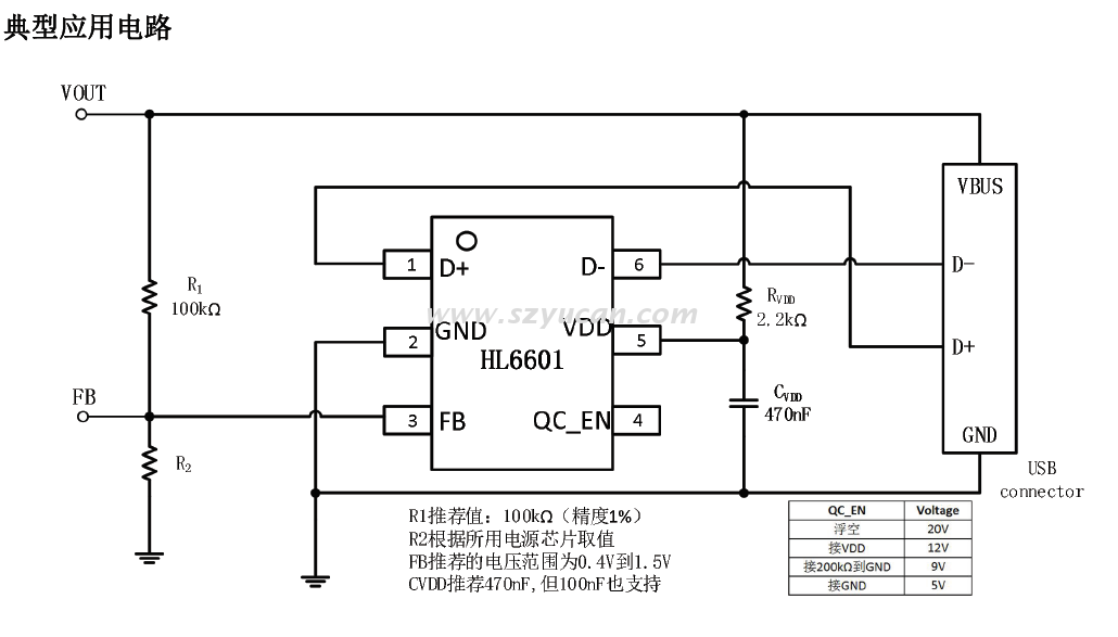
HL6601 是 一款集成多种用于 USB 输出端口 的快充协议芯片,支持的多种协议包括 HVDCP QC3.0/QC2.0(Quick Charge) ClassA/ClassB(36W), FCP,AFC,Apple 2.4A, BC1.2 以及三星 2.0A 等。 HL6601 支持自动检测设备类型和充电协议 切换,自动响应快充协议请求;HL6601 通过调接 FB 的 Source/Sink 电流来控制输出电压。
特性:
⚫支持 QC2.0,3.0 Class A 和 Class B
⚫兼容高压快充的手机(华为 FCP)
⚫兼容低压快充的手机(华为 SCP)
⚫兼容低压直充的手机 VOOC
⚫支持 APPLE 2.4A
⚫支持 BC1.2: D+与 D-短接
⚫支持三星
⚫QC_EN 可配置快充协议请求的最高电压为20V/12V/9V/5V
⚫低静态功耗 70μA
⚫D+ D-耐压高达 23V
⚫STO23-6 封装
应用范围:
⚫车充,旅充
⚫USB 面板
⚫USB 插座
⚫其他 USB Type-A 功率输出设备


HL6601系列 PIN TO PIN替代型号: FP6601 FS112 HP9116更多产品资料 产品选型 报价 定货请联络业务人员
HL6601 与YB2416ADJ 组成QC 车充快充方案



