昱灿电子
专业 专注于电源器件

产品中心PRODUCT CENTER

联系方式contact us

深圳昱灿电子有限公司

电话:0755-27933516

联系人:石先生/谭小姐/李先生

地址:深圳市宝安区79区宝民二路好运来商务大厦B座

E-mail:sz.shi@163.com

网址:www.szyucan.com

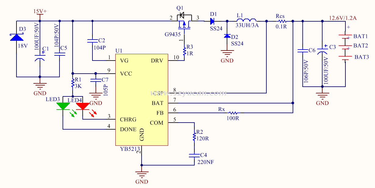
YB5213 6-30V宽输入电压PWM 降压模式三节12.6V锂电池充电管理 外置mos可扩展充电电流最大至4A具输入低电压锁存 电池端过压保护和充电状态指示等功能 适用于电动工具 3节锂电大电流充电 手持设备等.
昱灿 YB5213A SSOP-10 开关式锂电充电 Vin:6-30V 4A 3节充电

主要应用领域: 电动工具,3节锂电大电流充电,手持设备等.电池组,BMS
引脚兼容型号:

width=700