产品中心PRODUCT CENTER
联系方式contact us
深圳昱灿电子有限公司
电话:0755-27933516
联系人:石先生/谭小姐/李先生
地址:深圳市宝安区79区宝民二路好运来商务大厦B座
E-mail:sz.shi@163.com
网址:www.szyucan.com
SY8113系列 High Efficiency, 500kHz, 3A, 18V Input Synchronous Step Down Regulator
SY8113BADC SOT23-6
SY8113ADC SOT23-6
SY8113i SOT23-6 ADJ 18V 3A
主要应用领域:
引脚兼容型号:
SY8113BADC.PDF
SY8113ADC.PDF
SY8113BADC SOT23-6
SY8113ADC SOT23-6
SY8113i SOT23-6 ADJ 18V 3A
主要应用领域:
引脚兼容型号:
SY8113BADC.PDF
SY8113ADC.PDF
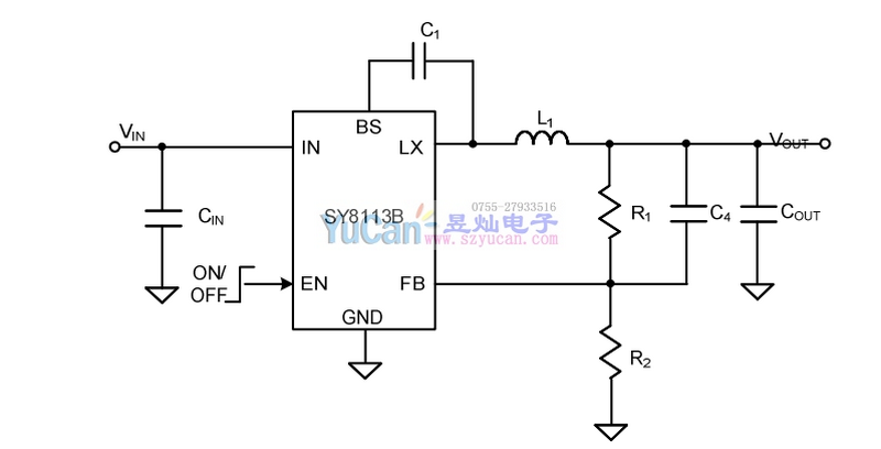
SY8113高效率 500KHZ 3A 18V同步降压稳压器
概述:
SY8113B是一种高效的500khz同步降压DC-DC变换器,能够输出3A电流。SY8113B工作在4.5V ~ 18V宽输入电压范围内,集成低内阻开关MOS将导通损耗降到最低。输出电压脉动小,外部电感和电容器尺寸小,开关频率为500khz。采用瞬时PWM架构,实现高阶跃应用的快速瞬态响应
特性:
集成低内阻功率MOS
4.5-18V输入电压范围
3A输出电流能力
开关频率500khz
即时PWM架构,实现快速瞬态响应。
峰值电流限制
内部软启动限制涌流
±1.5% 0.6V参考
TSOT23-6封装
典型应用:



