昱灿电子
专业 专注于电源器件

方案应用CASE

联系方式contact us

深圳昱灿电子有限公司

电话:0755-27933516

联系人:石先生/谭小姐/李先生

地址:深圳市宝安区79区宝民二路好运来商务大厦B座

E-mail:sz.shi@163.com

网址:www.szyucan.com

您现在的位置:首页 » 方案应用 » 数码游戏周边

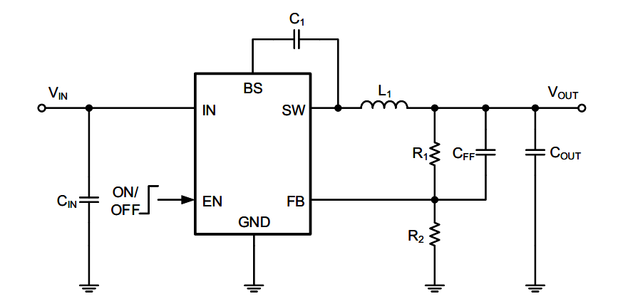
SOT23-6封装 4-30V宽输入电压范围  内置1.2A MOS  高耐压DCDC同步降压IC