产品中心PRODUCT CENTER
联系方式contact us
深圳昱灿电子有限公司
电话:0755-27933516
联系人:石先生/谭小姐/李先生
地址:深圳市宝安区79区宝民二路好运来商务大厦B座
E-mail:sz.shi@163.com
网址:www.szyucan.com
YB2416 SOP-8 SOP8封装30V耐压 输出电流3A 输出电压可调 输出限流调节 外部线补功能车充IC 过流打隔保护
YB2416A50 SOP-8 30V 3A 固定5V 输出 5%高恒流精度 欠压过流过温保护
主要应用领域: 车充,降压应用,降压线
引脚兼容型号:


YB2416 低成本3A电流同步降压车充芯片
概述:
YB2416是支持高电压输入的同步降压电源管理芯片,在4-30V的宽输入电压范围内可实现3A的连续电流输出。通过调节FB端口的分压电阻,可以输出1.8V到28V的稳定电压.YB2416具有优秀的恒压/恒流(CC/C)特性.YB2416采用电流模式的环路控制原理,实现了快速的动态响应.YB2416工作开关频率为130kHz,具有良好的EMI特性。
YB2416内置线电压补偿,可通过调节FB端口的分压电阻阻值来实现.YB2416不仅可实现单芯片降压电源管理方案,还可以与QC2.0/QC3.0识别芯片构成快速充电电源管理方案。另外,芯片包含多重保护功能:过温保护,输出短路保护和输入欠压/过压保护等。YB2416采用SOP8的标准封装。
特性:
宽输入电压范围:4V至30V
宽输出电压范围:1.8V至28V
效率可高达92%以上
超高恒流精度:±5%
恒压精度:±2%
无需外部补偿
开关频率:130kHz
输入欠压/过压、输出短路和过热保护
输出电流:3A
SOP-8封装
典型应用:

YB2416 SOP-8 SOP8封装30V耐压 输出电流3A 输出电压可调 输出限流调节 外部线补功能车充IC 过流打隔保护
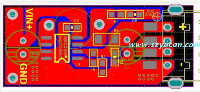
PCB 布线示意 EMC优化



