产品中心PRODUCT CENTER
联系方式contact us
深圳昱灿电子有限公司
电话:0755-27933516
联系人:石先生/谭小姐/李先生
地址:深圳市宝安区79区宝民二路好运来商务大厦B座
E-mail:sz.shi@163.com
网址:www.szyucan.com
TD2786 产品手册/数据手册/PDF下载
TD2786.PDF

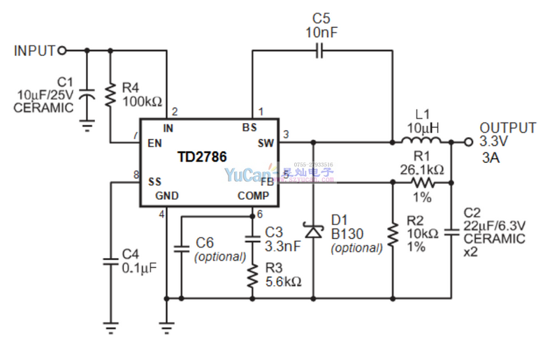
TD2786 内置MOS 3A 32V同步降压转换器 ESOP8封装
概述:
TD2786是同步整流降压调节器。该器件集成了功率MOS 可提供3A负载连续电流,输入电压在4.75V - 32V之间。电流模式控制提供快速瞬态响应和逐周期电流限制。软启动可防止在开机时涌流,在关机模式下,电源电流降至1uA。在PSM/PWM模式下,TD2786根据输出电流来调节,以实现从低到满负载的高效率运行。该芯片采用SOP8-PP封装,它提供了一个具有最小外部组件的非常紧凑的解决方案。
特性:
3输出电流
4.75V ~ 32V宽工作输入范围
集成90mR功率MOSFET开关
输出可调从0.923V到30V
高达93%的效率
脉冲保存模式(PSM)/PWM模式
软启动
固定340 khz频率
逐周期过流保护
输入电压锁定
典型应用:




