产品中心PRODUCT CENTER
联系方式contact us
深圳昱灿电子有限公司
电话:0755-27933516
联系人:石先生/谭小姐/李先生
地址:深圳市宝安区79区宝民二路好运来商务大厦B座
E-mail:sz.shi@163.com
网址:www.szyucan.com
YB2414系列 SOT23-6封装 500KHz 18V耐压 4-5A输出电流极少外围 小体积大电流同步降压IC 极适用于PCB空间小而电流大的应用环境
YB2414B SOT23-6 18V 5A
YB2414A SOT23-6 18V 4A
YB2414B SOT23-6 18V 5A
YB2414A SOT23-6 18V 4A
YB2414高效率同步降压转换器
概述:
YB2414是一款高效率500 kHz同步降压DC-DC转换器,能够提供4A/5A电流。 YB2414可在4.5V至18V的宽输入电压范围内工作,并集成主开关和同步开关,具有极低的RosoN,可最大限度地降低传导损耗。低输出电压纹波,小型外部电感和电容尺寸可通过500 kHz开关频率实现。它采用即时PWM架构,可实现高降压应用的快速瞬态响应
特性:
内部集成低内阻MOS开关
4.5-18V输入电压范围
4A/5A输出电流能力(YB2414A,YB2414B)
500 kHz开关频率
瞬时PWM架构实现快速瞬态响应
内部软启动限制浪涌电流
±1.5% 0.6V参考
TSOT23-6封装
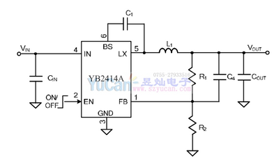
典型应用:



