产品中心PRODUCT CENTER
联系方式contact us
深圳昱灿电子有限公司
电话:0755-27933516
联系人:石先生/谭小姐/李先生
地址:深圳市宝安区79区宝民二路好运来商务大厦B座
E-mail:sz.shi@163.com
网址:www.szyucan.com
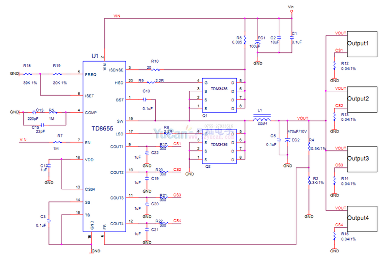
TD8655 40V/10A外置MOS 1/2/4路输出限流同步降压芯片
概述:
TD8655是一款DC/DC同步降压控制器,具有四个限流引脚,适用于多种多输出应用。它的设计允许在9V至40V的宽电源电压范围内工作。它具有高侧和低侧驱动器,允许使用两个外部电源NMOS进行同步配置。该IC可在恒定电流(CC)和恒定电压(CV)模式下工作TD8655作为DC-DC降压控制器工作,在1.2V至28V的恒定电流(CV)下提供多路输出,输出电流高至10A或以上。它具有恒定电流(CC)模式,因此可以在外部设置输出电流,精度为±7%
电流模式控制和外部电源反馈控制具有良好的线路和负载调节,灵活的外部设计有四个独立的电流限制控制引脚,用于四个独立负载。每个电流限制可以通过电阻器(RCS)设置为100mv。输出峰值电流限制在正常操作期间工作
特性:
Vin:8.5V to 40V
Vout: 1.2V to 28V; typical at 5V
CC/CV Mode Control
PFM Mode for Increased Light Load Efficiency
4 outputs current precision OCP: Adjustable Current-Limit Protection
Burst mode when OCP/SCP occur
Protection
NMOS peak current limit: accuracy: ~10%
Output short protection: reduce input current to less than 20mA(RMS)
OVP(output Over-Voltage Protection)
Output FB short protection
Temperature shut down(OTP)
Adjustable Output Cable Resistance Compensation
Duty:0~97%
Switching Frequency: 100kHz to 300KHz
Integrated MOSFET Drivers
QFN20 Package
典型应用:




