产品中心PRODUCT CENTER
联系方式contact us
深圳昱灿电子有限公司
电话:0755-27933516
联系人:石先生/谭小姐/李先生
地址:深圳市宝安区79区宝民二路好运来商务大厦B座
E-mail:sz.shi@163.com
网址:www.szyucan.com
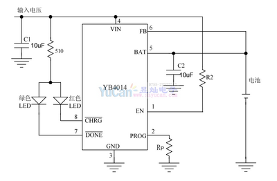
YB4014 1A线性磷酸铁锂电池充电芯片
概述:
YB4014是可以对单节磷酸铁锂电池进行恒流/怛压充电管理的集成电路。该器件内部包括功率晶体管,不需要外部的电流检测电阻和阻流二极管。
YB4014只需要极少的外围元器件,非常适合于便携式应用的领域。热调制电路可以在器件的功耗比较大或者环境温度比较高的时候将芯片温度控制在安全范围内。内部固定的恒压充电电压为3.6V,也可以通过一个外部的电阻调节。充电电流通过一个外部电阻设置。当输入电压(交流适配器或者USB电源)掉电时,YB4014自动进入低功耗的睡眠模式,此时电池的电流消耗小于3微安。其它功能包括输入电压过低锁存,自动再充电,电池温度监控以及充电状态/充电结束状态指示等功能。
YB4014采用散热增强型的8管脚小外形封装(SOP8)
特性:
锂电池正负极反接保护功能
输岀端短路保护,短路后芯片自动停止工作;
独立的单节磷酸铁锂电池充电管理
输入电压范围:4.0V到9.0V
片内功率晶体管
不需要外部阻流二极管和电流检测电阻
恒压充电电压3.6V,也可通过一个外部电阻调节
为了激活深度放电的电池和减小功耗,在电池电压较低时采用小电流的预充电模式
可设置的持续恒流充电电流可达1A
采用恒流/恒压/恒温模式充电,既可以使充电电流最大化,又可以防止芯片过热
电源电压掉电时自动进入低功耗的睡眠模式
充电状态和充电结束状态双指示输出
C/10充电结束检测
自动再充电
散热增强型8管脚小外形封装(SOP8)
产品无铅,满足rohs,不含卤素
典型应用:




