产品中心PRODUCT CENTER
联系方式contact us
深圳昱灿电子有限公司
电话:0755-27933516
联系人:石先生/谭小姐/李先生
地址:深圳市宝安区79区宝民二路好运来商务大厦B座
E-mail:sz.shi@163.com
网址:www.szyucan.com
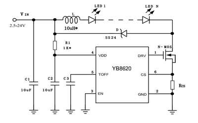
SY8620 外置MOS大功率LED降压恒流驱动芯片
概述:
YB8620是一款高效稳定的高亮度LED降压恒流驱动芯片,内置高精度比较器,固定关断时间控制电路,恒流驱动电路等,适合单个或多个大功率LED串并联使用YB8620采用固定关断时间的峰值电流控制方式,其工作频率最高可达1MHz,可使外部电感和滤波电容体积减小,效率提高,节省PCB面积。在EN端加PWM信号,可调节LED灯的亮度。
YB8620通过调节外置电流检测电阻的阻值来设置流过LED灯的电流,从而设置LED灯的亮度,流过LED灯的电流可从几十毫安到2.5A。
工作于-40°C~+85°C。
特性:
宽输入电压范围:2.5V-24V
高效率:可高达90%
典型内部集成稳压源值:3.5V
最大工作频率:1MHz
芯片供电欠压保护:2.5V
亮度可调:EN端加PWM信号,低电平有效
可直接与3功能5功能芯片或MCU的输出连接
关断时间可调
外置Mos最大可驱动2.5A电流可调
典型应用:




