产品中心PRODUCT CENTER
联系方式contact us
深圳昱灿电子有限公司
电话:0755-27933516
联系人:石先生/谭小姐/李先生
地址:深圳市宝安区79区宝民二路好运来商务大厦B座
E-mail:sz.shi@163.com
网址:www.szyucan.com
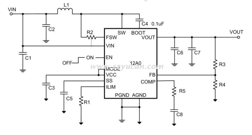
ST12A系列 内置mos 大功率高效同步升压 宽输入输出电压大输出电流,内置mos,输出功率可达30W应用于充电宝,户外电源,高效升压模块等.
SCT ST12A0 DFN20L DC-DC同步升压 12V 9V 3A 引脚兼容TPS61088
主要应用领域: 充电宝,户外电源,高效升压模块等.
引脚兼容型号: TPS61088,ME2187,SCT12A0
ST12A0.PDF
SCT ST12A0 DFN20L DC-DC同步升压 12V 9V 3A 引脚兼容TPS61088
主要应用领域: 充电宝,户外电源,高效升压模块等.
引脚兼容型号: TPS61088,ME2187,SCT12A0
ST12A0.PDF



ST12A系列 PIN TO PIN替代型号: TPS61088,ME2187,更多产品资料 产品选型 报价 定货请联络业务人员


