昱灿电子
专业 专注于电源器件

产品中心PRODUCT CENTER

联系方式contact us

深圳昱灿电子有限公司

电话:0755-27933516

联系人:石先生/谭小姐/李先生

地址:深圳市宝安区79区宝民二路好运来商务大厦B座

E-mail:sz.shi@163.com

网址:www.szyucan.com

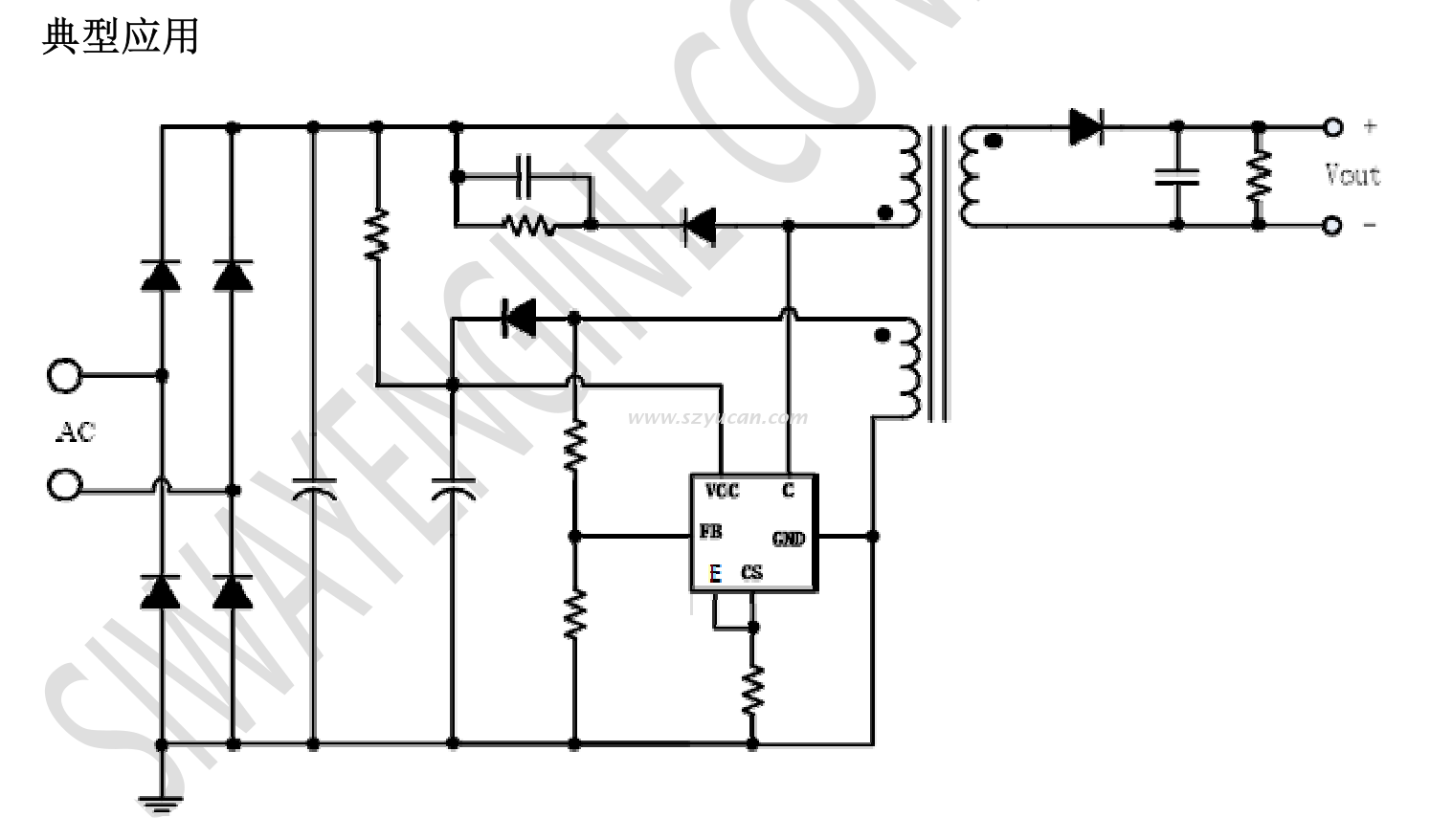
SZ3773系列 内置MOS管 5-13W功率 高效率AC-DC控制器
S3773E SOP-7 AC-DC开关电源芯片 5V2A 10W
SZ3773F SOP-7 AC-DC开关电源芯片 5V2.4A 12W


主要应用领域: 开关电源,充电器
引脚兼容型号: LP3773,FM3783



width=700width=700