昱灿电子
专业 专注于电源器件

产品中心PRODUCT CENTER

联系方式contact us

深圳昱灿电子有限公司

电话:0755-27933516

联系人:石先生/谭小姐/李先生

地址:深圳市宝安区79区宝民二路好运来商务大厦B座

E-mail:sz.shi@163.com

网址:www.szyucan.com

您现在的位置:首页 » 产品中心 » 代理产品 » 矽力杰半导体

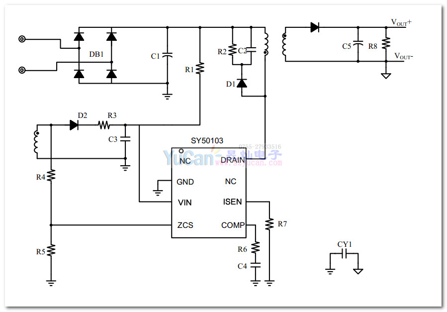
SY50103 内置MOS管 高效率5V/1.8A AC-DC控制器
SY50103 SOP-8 9-13W