产品中心PRODUCT CENTER
联系方式contact us
深圳昱灿电子有限公司
电话:0755-27933516
联系人:石先生/谭小姐/李先生
地址:深圳市宝安区79区宝民二路好运来商务大厦B座
E-mail:sz.shi@163.com
网址:www.szyucan.com
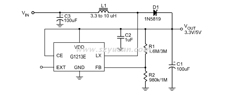
G1213系列 具有低工作启动电压的PWM升压芯片 可内外置mos 很低的静态电流
昱灿 G1213E SOT23-6 DC-DC异步升压 ADJ
主要应用领域:
引脚兼容型号: PT1301,FP6733,RT9266
G1213E.PDF
昱灿 G1213E SOT23-6 DC-DC异步升压 ADJ
主要应用领域:
引脚兼容型号: PT1301,FP6733,RT9266
G1213E.PDF


G1213系列 产品手册/数据手册/PDF下载
G1213E.PDF
G1213系列 PIN TO PIN替代型号: PT1301,更多产品资料 产品选型 报价 定货请联络业务人员


